百合が丘クリニック

クリニックからのお知らせ

2025年12月1日

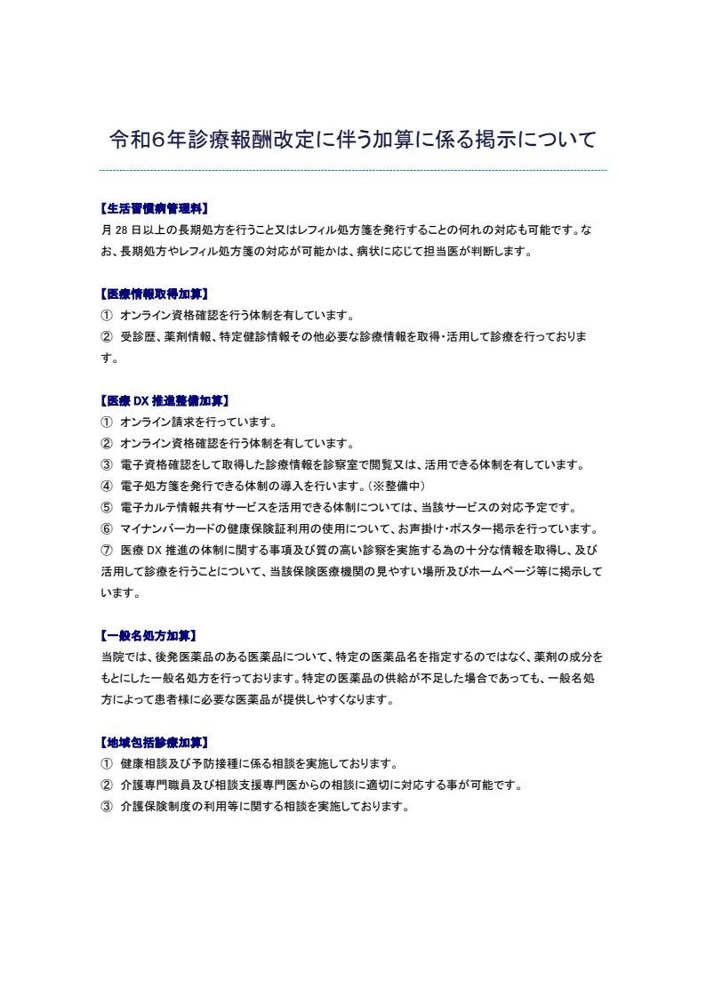
各種診療報酬につきまして


[%lead%]

診察日カレンダー

診察受付時間のご案内

※診察日の診療受付時間となります。

診察時間
9:00~12:30
8:00~12:00
16:00~19:00

はじめて来られる方へ 
こちらの問診票は
ご来院いただいてから、院内でご記入いただいているものです。
※ご予約に変わるものではありません。
混み合う場合がありますので
あらかじめ、こちらの問診票を印刷していただき
記入してお持ち頂くことも出来ます。
ご記入いただいた内容を元にご質問させて頂くことがあります。
問診表【皮膚に症状がある方】 
問診表【一般の方】 
 
◆土曜日の午前中が大変混雑する為
混雑状況により
一旦診察を中断させていただく場合があります。
診察日・診察受付時間が変更になることもありますので
随時ご確認ください。(受付終了は12時00分)

 
◆平成20年4月から保険制度が改定されたことにより
土曜日は診察時間が12時を過ぎると
時間外の料金が加算されます。

 
 

 

休診日 
火・日曜日 祝日

 

◆学会等で急に予定が変更になる事があります。※事前にご確認をお願いします。